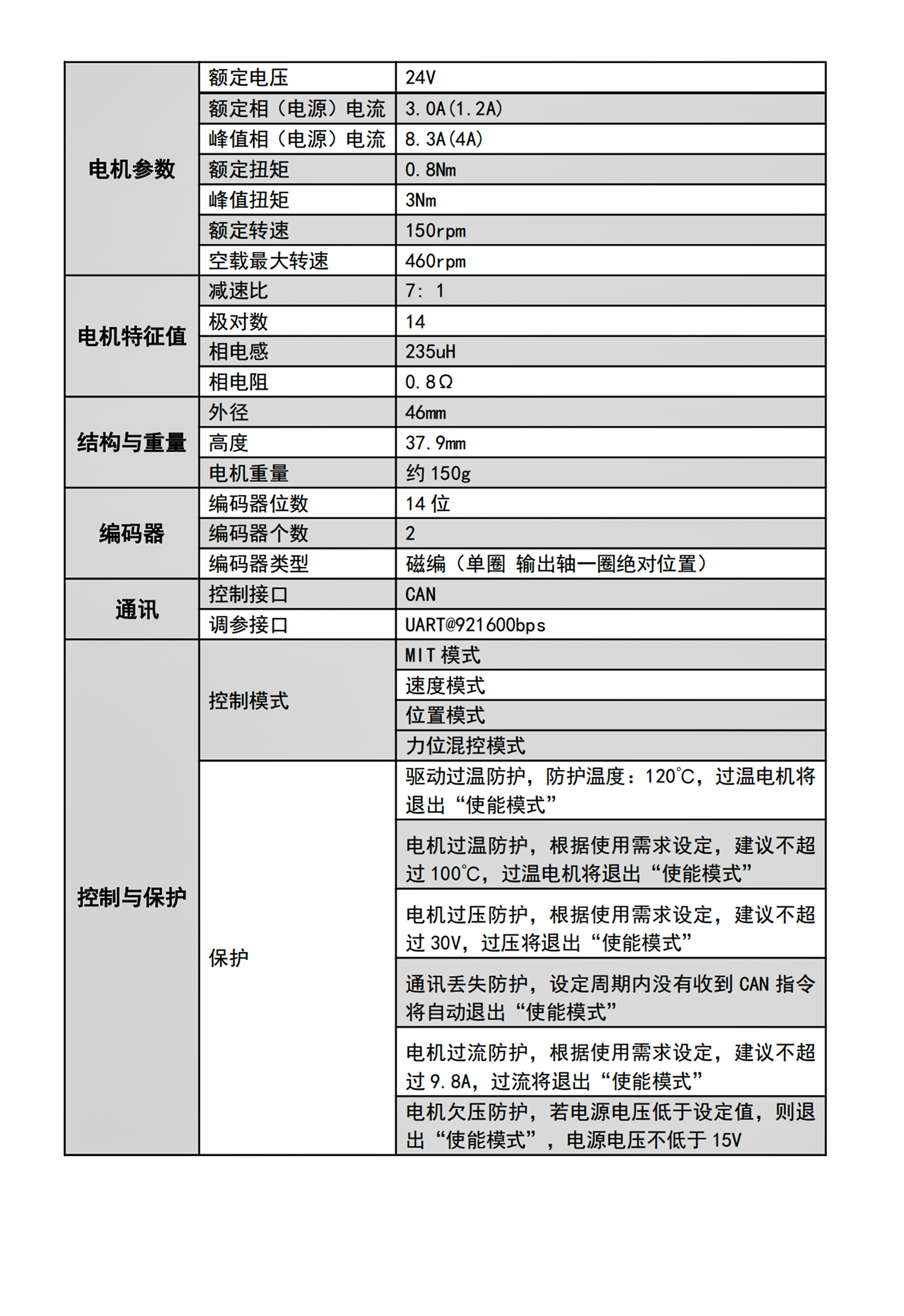
电机特色:
1.双编码器,输出轴单圈绝对位置,不惧掉电输出轴绝对位置丢失。
2. 电机和驱动器一体化设计,结构紧凑,集成度高。
3. 支持上位机可视化调试,支持固件升级。
4. 支持CAN FD功能,最高波特率可达5Mbps。
5. 可通过CAN总线反馈电机速度、位置、转矩、电机温度等信息。
6. 具有双温度保护功能。
7. 低速、大扭矩。
8. 多种控制模式灵活切换。


服务热线:
13560764159地址:广东省深圳市南山区桃源街道平山社区丽山路10号大学城创业园409
邮箱:zhouchengyan@mdmbot.com